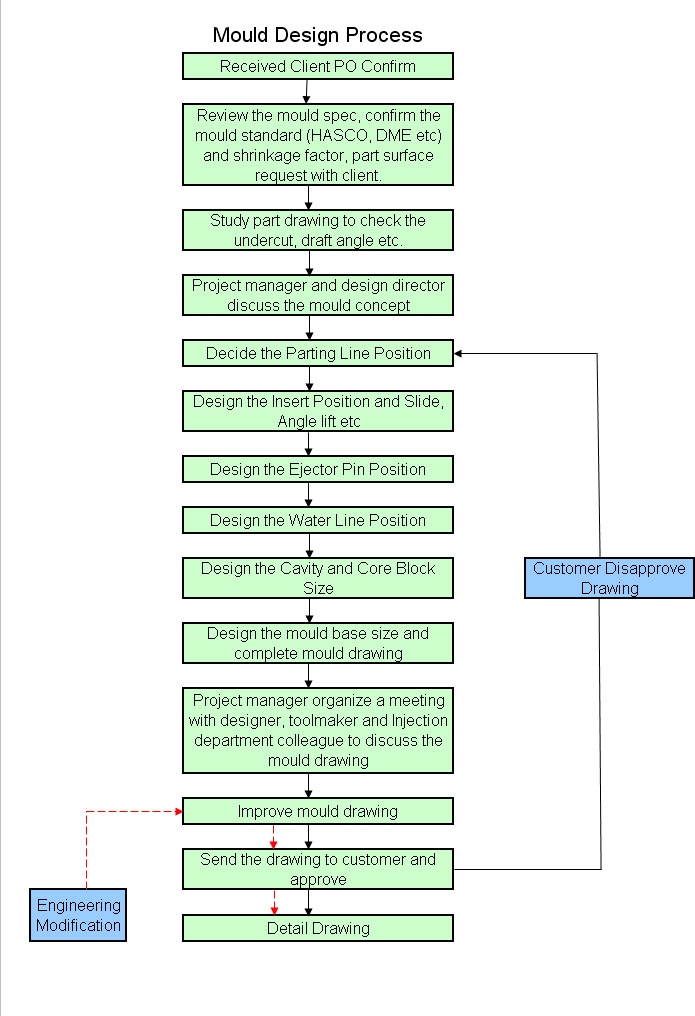
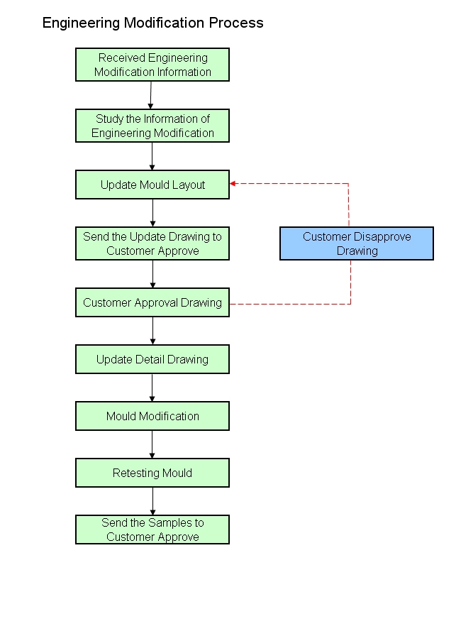
Project management is the art of turning possibilities into reality through strategic planning and seamless execution.

about image
about image
about image